部门概况
新闻中心
通知公告
新闻动态
规章制度
学生资助
创业青春
健康教育
下载中心
安全保卫
搜索
网站首页
部门概况
新闻中心
通知公告
新闻动态
进入栏目 »
规章制度
学生资助
创业青春
健康教育
下载中心
安全保卫
廉政清风
团学支部党建
学工宝典
游客,您好!
马上登录
首页
规章制度
详情页
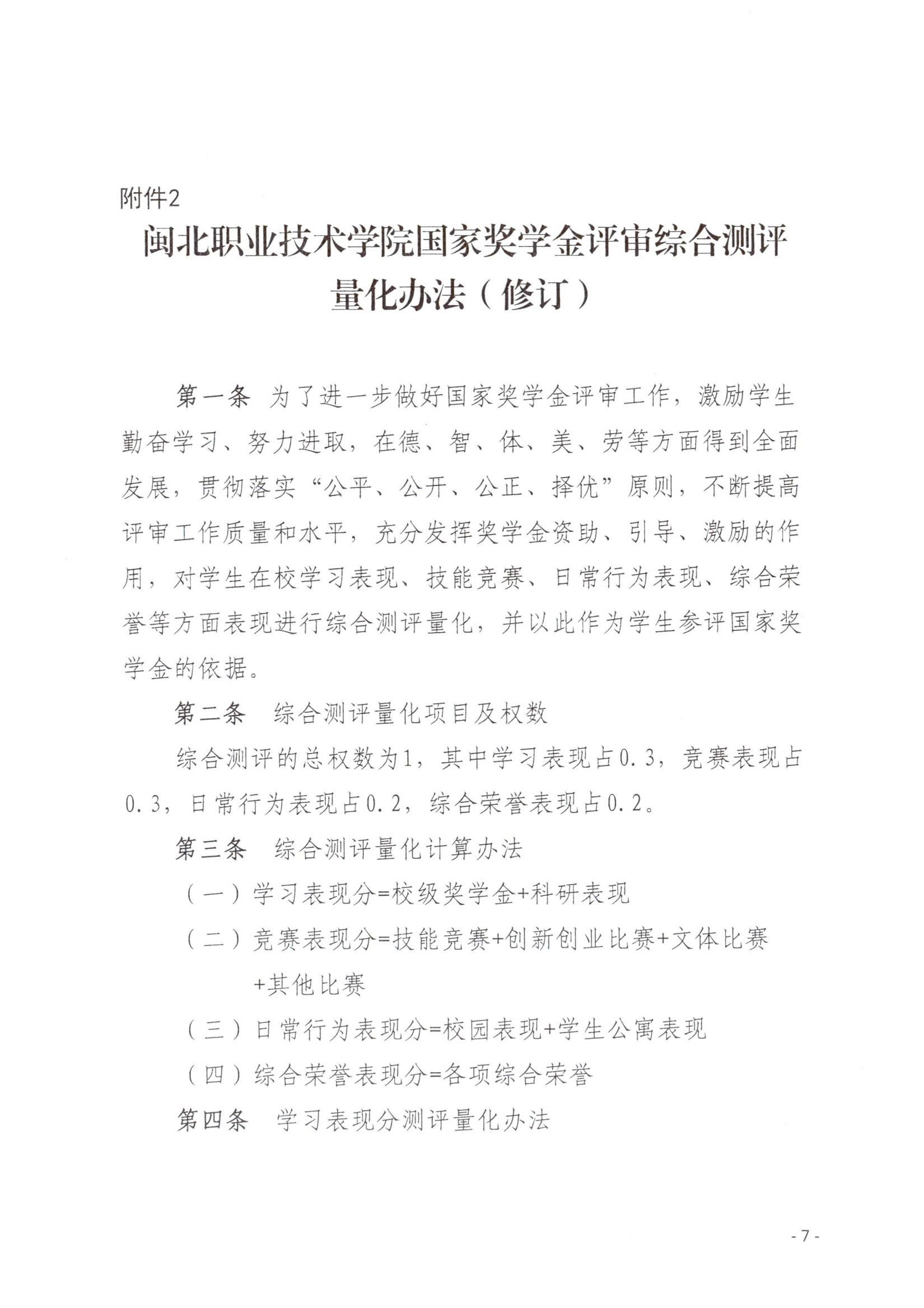
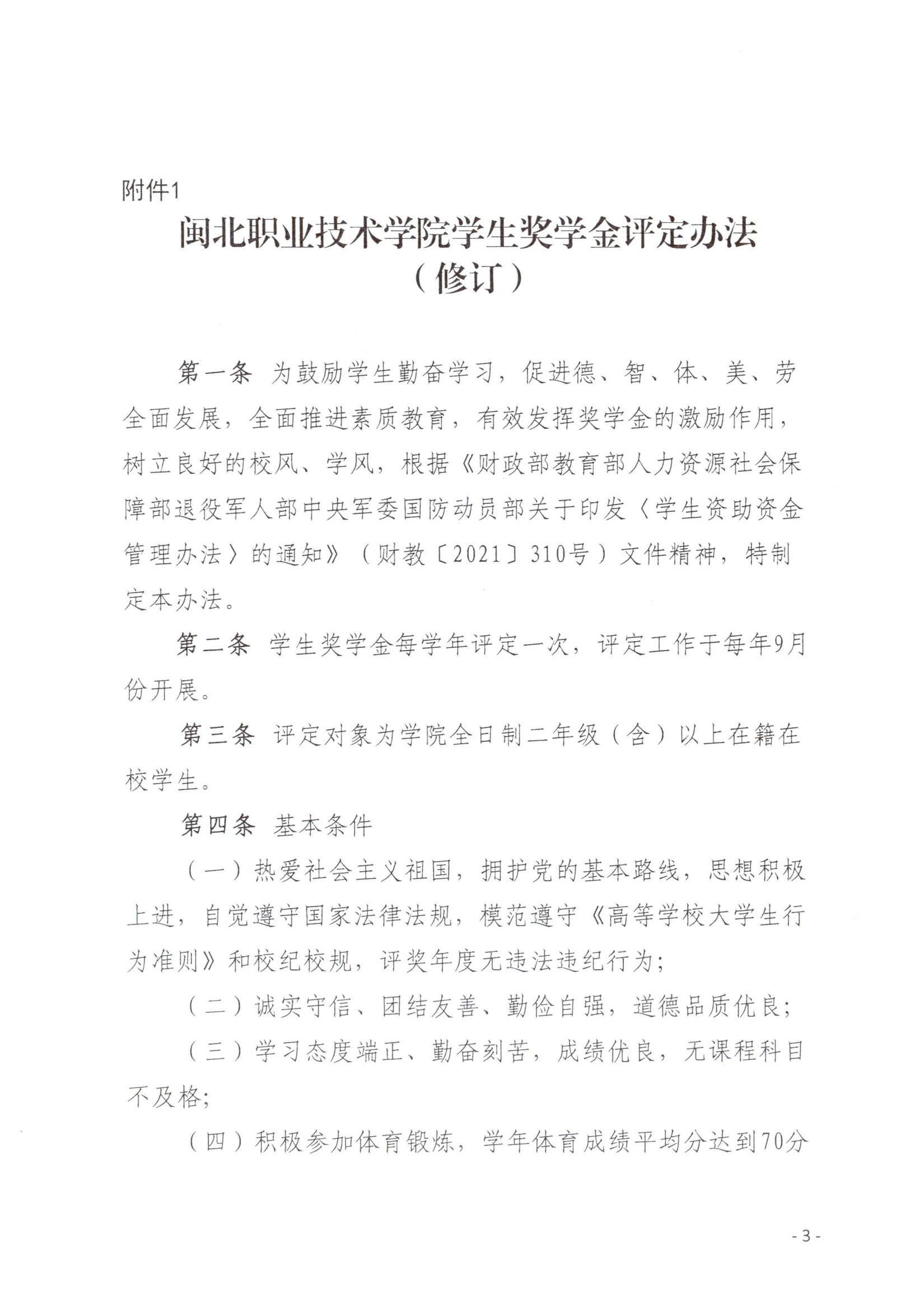
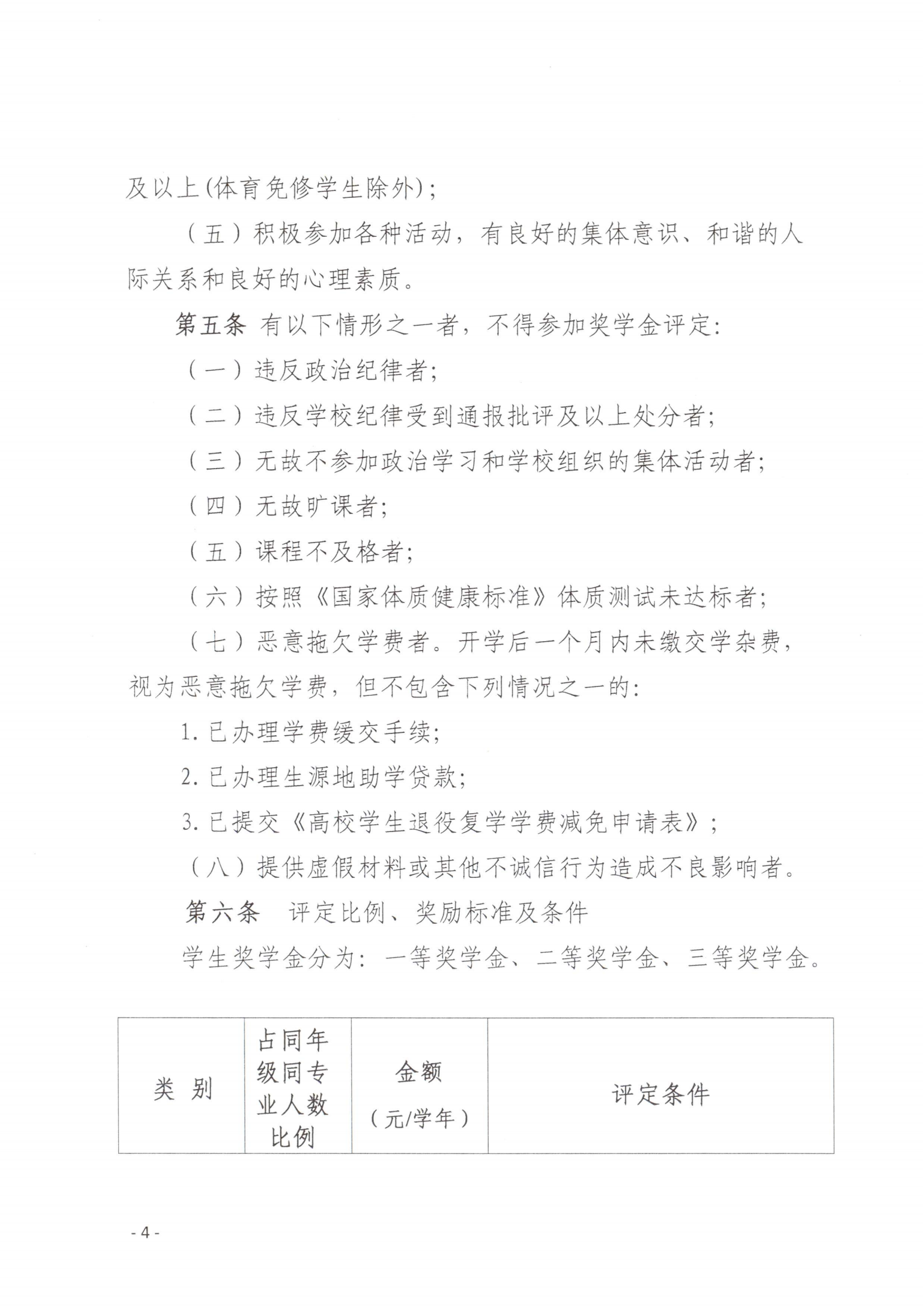
彩神学生奖学金评定办法(2025年修订)、彩神国家奖学金评审综合测评量化办法(2025年修订)
来源:学工处
发布日期👩🏼🦱:2025-06-25
浏览👨🏻🔬:811次
上一条:
学院学生公寓安全规章制度(2025年版)
下一条🤪:
彩神圣农奖学金评定办法(试行)
相关栏目
规章制度
推荐文章
关于在校大学生购买优惠火车票的通知
欢迎参与 | 彩神辅导员工作压力心理自测
♥ ♥ 学院大学生勤工助学岗位在线申请通道 ♥ ♥
凝聚共识谋发展 融合共进谱新篇——学院召开中职学生管理工作专题座谈会
学院成功举办“健康不下线·青春永在线”大学生青春健康主题日活动
学院开展2025年校纪校规教育主题班会活动👩👧👧,筑牢学生纪律防线
CopyRight © 彩神学生工作处(学生工作部)
备案号:
闽ICP备30040598号
技术支持👍🏿:网络信息中心
搜一搜,更方便
搜索
彩神Vll推荐信誉平台
🔊祝大哥2025新的一年里蛇转乾坤,旗开得胜,一路长红,财运缠身,前程似锦,一路辉煌💸💸
彩神-官网登录
🔥新平台开业,注册开户,待遇丰厚
彩神ll手机注册
高赔率,首存豪礼,彩票包赔
彩神8开户
注册绑卡有礼,超高反水,信誉保障
彩神争霸平台
多种彩票玩法,最权威彩票游戏平台
🔊🔊🔊
彩神cs官网
提供
快3
、
时时彩
👩🏼🎓、
六合彩
、
赛车
、
棋牌游戏
、
彩票投注
等各类游戏娱乐
打造顶级的网上娱乐平台,界面美观,速度快,服务优质,安全稳定,带给您最佳游戏体验。
全网最佳信誉平台真诚欢迎您!!!
更多87彩票网担保平台
彩神Vll专业提供:
彩神Vll
、
、
等服务,提供最新官网平台、地址、注册、登陆、登录、入口、全站、网站、网页、网址、娱乐、手机版、app、下载、欧洲杯、欧冠、nba、世界杯、英超等,界面美观优质完美,安全稳定,服务一流,彩神Vll欢迎您。
彩神Vll